当前位置:首页 >>  信息公开>> 通知公告
山东省济宁卫生学校2025-2026学年度公寓用品及校服采购项目成交公示

发布时间:2025-06-05     发布人:山东省济宁卫生学校    浏览次数:1841

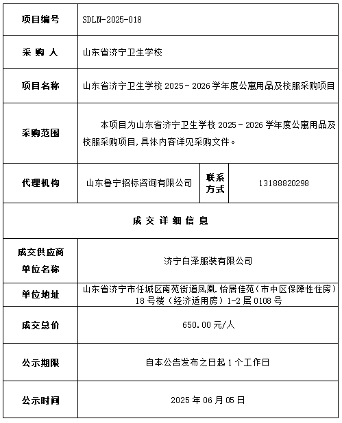
山东鲁宁招标咨询有限公司受山东省济宁卫生学校委托,于2025年06月04日09:30时就山东省济宁卫生学校2025-2026学年度公寓用品及校服采购项目采用竞争性磋商的方式进行采购。现将成交结果公示如下:

微信图片_20250605161946.png